找回密码
 注册

QQ登录

只需一步,快速开始

手机号码,快捷登录

手机号码,快捷登录

在线
客服

在线客服服务时间: 9:00-24:00

选择下列客服马上在线沟通:

快速
发帖

客服
热线

010-62010715
7*24小时客服服务热线

关注
微信

关务资讯公众号
顶部
海关AEO认证申请全攻略2022年预归类师考试秘籍中国船务课程视频2020年关务水平测试培训
申请进出口商品预归类视频!AEO认证政策解读商品归类在线解答海关AEO认证,100%通过
AEO认证服务网北京岸谷关务官网预归类服务-归类师权威操作预归类考试网
查看: 1877|回复: 0

《加工贸易货物监管办法》的执行公告更新啦!

[复制链接]
发表于 2020-3-25 10:57:01 | 显示全部楼层 |阅读模式
《加工贸易货物监管办法》的执行公告更新啦!-1.jpg
# A! c, o4 o; X* t6 L; R8 p. k" G, [' [' p3 @8 G' `; ~2 [
《加工贸易货物监管办法》的执行公告更新啦!-2.jpg
  y8 U" q! h% z1 A7 ~$ e1 W
  c2 R$ H: t/ F3 O6 V, z9 H
1 w3 e' F7 h4 k: F8 Z
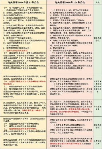
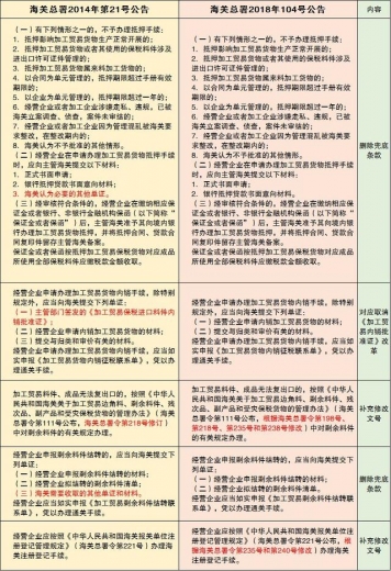
$ s! f( z$ V/ L$ d4 L3 U9 ^8 q9 ^昨天,海关总署发布了! o1 ^# z7 @& l/ o' U% h% B/ a# {1 b" G
: v% }4 N/ ]& }  U' ^
《关于加工贸易监管有关事宜的公告》
1 u& y' F6 @3 x+ F# X
* G* u+ a5 x. E: T7 M
+ D& W2 O3 ^1 Z' _8 ]8 H1 n1 F4 T( ~. [$ w( p. M) t
《加工贸易货物监管办法》的执行公告更新啦!-3.jpg
2 x/ x- [9 K3 N4 t+ U5 }" q6 q  R& N. C7 `3 s
《加工贸易货物监管办法》的执行公告更新啦!-4.jpg
0 ^- j/ G- ?" v  {; l  W
3 h; Y/ W. d  a0 l( y 《加工贸易货物监管办法》的执行公告更新啦!-5.jpg ' V! U( z: I5 m7 c/ T$ p/ ~
# D4 [. v, U0 p+ u& F, _
《加工贸易货物监管办法》的执行公告更新啦!-6.jpg 4 O1 w' q6 N0 f# Z  Y& w; m, _

( q( B& w" d4 V; {4 k% R$ J" y看到这段话你晕了吗?  J( Y# C( I; Q, {0 N4 A1 n: S

4 C) P. Y) P( w为什么我在总署240号令修订的《加工贸易货物监管办法》中找不到相关表述?1 W/ I3 O0 Q5 }4 E: K

- R; Z  U' e- U, N( j 《加工贸易货物监管办法》的执行公告更新啦!-7.jpg ' m) H3 K# b% m0 L  l( p1 N6 |) U9 k5 s
1 h  G& A! ], U7 U2 `; X/ X. I
其实,这次的公告
# n! e( Y5 u9 ^7 z7 ?2 b" v( o
7 B  e2 J+ h/ u; E  i9 H并不是对《加工贸易货物监管办法》的修订& a' c* V3 n% |( ]
4 `: h8 G: B8 {/ `( J
而是对《海关总署2014年第21号公告》的修订
5 [: h7 N/ I5 V- V1 ^- z
* X: o  ^/ }/ _《海关总署2014年第21号公告》是根据《海关法》、《加工贸易货物监管办法》及相关法律、行政法规、规章的规定,对执行《加工贸易货物货物监管办法》有关问题的公告。3 E0 X8 [9 n- H

. B! G+ p0 L$ j0 }5 d0 t4 M' c一起来看看有什么变化吧1 k; z* z/ b1 K4 ]2 K
" t- U1 G& ?' {  n8 v* s
《加工贸易货物监管办法》的执行公告更新啦!-8.jpg 5 l5 B# y( g- m" e; z$ `3 b  J6 Q
" Y6 m$ W' @/ G: G* ?9 K) W
《加工贸易货物监管办法》的执行公告更新啦!-9.jpg
" D6 p% A. n( u, h
% e9 e) j  i/ {" @5 u7 B* R: P. C; W文中部分图片源自网络,仅做配图表达,若有不妥,请微信留言告知。
; `9 \) g) N2 [7 J" p# g& L/ k( ~! D& R1 Q" a9 `
供稿:厦门海关保税连萌
*滑块验证:
您需要登录后才可以回帖 登录 | 注册

本版积分规则

关闭

站长推荐上一条 /2 下一条

QQ|Archiver|手机版|小黑屋|外贸精英网 ( 京ICP备19046145号 )

GMT+8, 2025-10-9 12:22

Powered by Discuz! X3.5 Licensed

Copyright © 2001-2025 Tencent Cloud.

快速回复 返回顶部 返回列表