全归类师在线,免费帮你解决商品归类疑难问题

 找回密码
 注册

QQ登录

只需一步,快速开始

手机号码,快捷登录

手机号码,快捷登录

在线
客服

在线客服服务时间: 9:00-24:00

选择下列客服马上在线沟通:

快速
发帖

客服
热线

010-62010715
7*24小时客服服务热线

关注
微信

关务资讯公众号
顶部
海关AEO认证申请全攻略2022年预归类师考试秘籍中国船务课程视频2020年关务水平测试培训
申请进出口商品预归类视频!AEO认证政策解读商品归类在线解答海关AEO认证,100%通过
AEO认证服务网北京岸谷关务官网预归类服务-归类师权威操作预归类考试网
查看: 1169|回复: 0

全覆盖、强监管:《出口管制法》要点速览

[复制链接]
发表于 2020-11-14 07:25:00 | 显示全部楼层 |阅读模式
全覆盖、强监管:《出口管制法》要点速览-1.jpg

来源:12360海关热线

全覆盖、强监管:《出口管制法》要点速览-2.jpg

2020年10月17日国家主席习近平签署了第五十八号主席令,宣布十三届全国人大常委会第二十二次会议表决通过了《中华人民共和国出口管制法》(以下简称《出口管制法》),将于2020年12月1日起施行。标志着我国出口管制领域有了第一部专门法律,将更好地促进和保障我国出口管制工作,维护我国国家安全和利益。

全覆盖、强监管:《出口管制法》要点速览-3.jpg
《出口管制法》包括五章四十九条,从管制政策、管制清单和管制措施,监督管理,法律责任等方面对出口管制物项进行了全覆盖详细规定。

今天,关关就来带大家一起好好学习这部法律的有关内容。???

背景篇

全覆盖、强监管:《出口管制法》要点速览-4.jpg

自上世纪90年代以来,我国在《中华人民共和国对外贸易法》的基础上制定了多部关于出口管制的行政法规,包括监控化学品管理条例、核出口管制条例、军品出口管理条例、核两用品及相关技术出口管制条例、导弹及相关物项和技术出口管制条例、生物两用品及相关设备和技术出口管制条例、易制毒化学品管理条例等,但由于缺乏统一立法,出口管制的执法实践难以统筹兼顾。

在当今时代背景下,环视全球包括美国、欧盟在内的世界主要国家和地区都把出口管制作为维护国家安全和利益的重要手段,并制定出台了出口管制法。建立出口管制法规体系也是国际通行的履行防扩散等国际义务的做法。随着作为一个负责任的大国,中国经济发展动能转化,全面对外开放不断扩大,为贯彻总体国家安全观,对进出口管制的体制建设也必然要跟上,《出口管制法》正是在这样的背景之下应运而生的。

亮点篇

全覆盖、强监管:《出口管制法》要点速览-5.jpg

01 管制范围全覆盖

全覆盖、强监管:《出口管制法》要点速览-6.jpg

与现行法律法规相比,《出口管制法》在管制物项方面有三大变化。

一是管制物项全覆盖,除传统的两用物项、军品、核外,还参考对外贸易分类标准,将其他与维护国家安全和利益、履行防扩散等国际义务相关的“货物、技术、服务等”均纳入管制物项;同时,明确管制物项包括物项相关的技术资料等数据

二是管制主体和行为全覆盖,从主体上看除了以往对出经营者和进口商的管控以外,出口管制法明确了国家出口管制管理部门可以对最终用户和最终用建立管控名单及适用情形;同时,为出口经营者出口管制物项提供代理、货运、寄递、报关、第三方电子商务交易平台和金融等服务的组织和个人,同样受本法约束。

从行为上看自我国境内向境外转移管制物项,以及中国公民、法人和非法人组织向外国组织和个人提供管制物项行为,均受本法约束。

三是管制环节全覆盖,管制物项的过境、转运、通运、再出口或者从保税区、出口加工区等海关特殊监管区域和出口监管仓库、保税物流中心等保税监管场所向境外出口,均受本法约束。

02 落实放管服,强化内部合规制度建设

全覆盖、强监管:《出口管制法》要点速览-7.jpg

《出口管制法》规定出口经营者享有以下权利:

全覆盖、强监管:《出口管制法》要点速览-8.jpg

03 处罚力度大幅提升

全覆盖、强监管:《出口管制法》要点速览-9.jpg

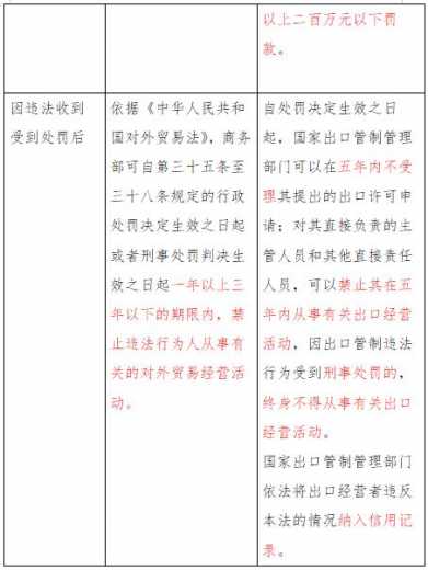
《出口管制法》明确“出口禁止出口的管制物项”“未经许可出口管制物项”两类行为将承担刑事责任,较之现行法律法规,罚金也大幅提升。

下面就以对两用物项和技术出口许可证违法行为处罚为例看看出口管制法与现行法律法规的处罚力度对比吧。

出口管制法 vs 现行法律法规

全覆盖、强监管:《出口管制法》要点速览-10.jpg

全覆盖、强监管:《出口管制法》要点速览-11.jpg

04 域外适用和对等措施

《出口管制法》明确对境外的组织和个人违反我国有关出口管制管理规定,危害中国国家安全和利益,妨碍履行防扩散等国际义务的,依法处理并追究其法律责任

同时,明确任何国家或者地区滥用出口管制措施危害中国国家安全和利益的,中国可以根据实际情况对该国家或者地区对等采取措施

海关篇

全覆盖、强监管:《出口管制法》要点速览-12.jpg

海关作为出口管制物项的监管执法部门,出口管制法又会对海关监管执法和相关货物通关产生哪些影响呢?

出口货物的发货人或者代理报关企业出口管制货物时,军品出口经营者出口军品时,应当向海关交验由国家出口管制管理部门颁发的许可证件,并按照国家有关规定办理报关手续

出口货物的发货人未向海关交验由国家出口管制管理部门颁发的许可证件,海关有证据表明出口货物可能属于出口管制范围的,应当向出口货物发货人提出质疑;海关可以向国家出口管制管理部门提出组织鉴别,并根据国家出口管制管理部门作出的鉴别结论依法处置。在鉴别或者质疑期间,海关对出口货物不予放行

海关提示

企业或个人在出口时务必提前明确货物是否属于管制物项,如不清楚可向国家出口管制管理部门提出咨询。对于管制物项依法交验许可证件,切莫心存侥幸。

管制物项的过境、转运、通运、再出口或者从保税区、出口加工区等海关特殊监管区域和出口监管仓库、保税物流中心等保税监管场所向境外出口,依照《出口管制法》的有关规定执行。

海关提示

以任何方式向境外出口管制物项,均应依法申领相关许可证件,并向海关交验。

出口管制违法行为,由国家出口管制管理部门进行处罚;法律、行政法规规定由海关处罚的,由其依照《出口管制法》进行处罚

海关提示

海关查发的出口管制违法行为,依据《海关法》与《中华人民共和国海关行政处罚实施条例》由海关进行处罚,《出口管制法》作为出口管制领域的专门法律,海关依据其条款进行处罚。

全覆盖、强监管:《出口管制法》要点速览-13.jpg
END
声明:重庆海关推送稿件除注明原创内容之外,其余稿件文字及图片均来自网络及各大主流媒体。版权归原作者所有。如认为内容侵权,请联系我们删除。联系电话:023-12360
供稿单位:重庆海关

全覆盖、强监管:《出口管制法》要点速览-14.jpg
*滑块验证:
您需要登录后才可以回帖 登录 | 注册

本版积分规则

关闭

站长推荐上一条 /2 下一条

QQ|Archiver|手机版|小黑屋|外贸精英网 ( 京ICP备19046145号 )

GMT+8, 2025-11-9 16:01

Powered by Discuz! X3.5 Licensed

Copyright © 2001-2025 Tencent Cloud.

快速回复 返回顶部 返回列表