全归类师在线,免费帮你解决商品归类疑难问题

 找回密码
 注册

QQ登录

只需一步,快速开始

手机号码,快捷登录

手机号码,快捷登录

在线
客服

在线客服服务时间: 9:00-24:00

选择下列客服马上在线沟通:

快速
发帖

客服
热线

010-62010715
7*24小时客服服务热线

关注
微信

关务资讯公众号
顶部
海关AEO认证申请全攻略2022年预归类师考试秘籍中国船务课程视频2020年关务水平测试培训
申请进出口商品预归类视频!AEO认证政策解读商品归类在线解答海关AEO认证,100%通过
AEO认证服务网北京岸谷关务官网预归类服务-归类师权威操作预归类考试网
查看: 1582|回复: 0

相关代理报关委托操作图文指引来了

[复制链接]
发表于 2021-5-19 13:39:28 | 显示全部楼层 |阅读模式
经营单位(境内收发货人)在委托报关企业代理报关手续时,需要与报关企业签署“电子委托”,今天小编给大家简单介绍一下经营单位(境内收发货人)电子委托签约流程,为相关贸易企业提供操作指引。


经营单位(境内收发货人)签约电子委托的操作流程如下:代理报关委托操作指引,以委托方(经营单位)操作为例


单一窗口入口



登录单一窗口,选择【货物申报】-【报关代理委托】

相关代理报关委托操作图文指引来了-1.jpg


相关代理报关委托操作图文指引来了-2.jpg

1、在左侧【委托关系管理】中选择【发起委托申请】,输入被委托报关行相关信息后点击【查询】,勾选对应企业,选择【发起委托申请】。如下图所示:

相关代理报关委托操作图文指引来了-3.jpg

2、勾选相关信息后,点击【发起】按钮,发起委托申请。如下图所示:

相关代理报关委托操作图文指引来了-4.jpg

确认委托申请



1、在左侧【委托关系管理】中选择【确认委托申请】。查询待确认委托申请后,勾选对应委托,点击【查看委托关系详情】。如下图所示:

相关代理报关委托操作图文指引来了-5.jpg

2、跳转至详情页面,在右上角点击【接受】。如下图所示:

相关代理报关委托操作图文指引来了-6.jpg

自动确认开关管理



【自动确认开关】由委托方自行决定是否开启,开启流程如下:


1、在左侧【委托关系管理】中选择【自动确认开关管理】。如下图所示:

相关代理报关委托操作图文指引来了-7.jpg

2、勾选对应委托,点击【开启开关】,完成电子代理报关委托签约。如下图所示:

相关代理报关委托操作图文指引来了-8.jpg


相关代理报关委托操作图文指引来了-9.jpg


相关代理报关委托操作图文指引来了-10.jpg

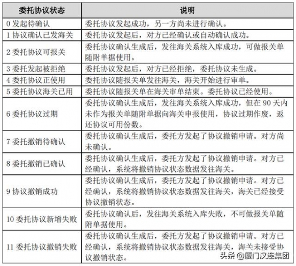
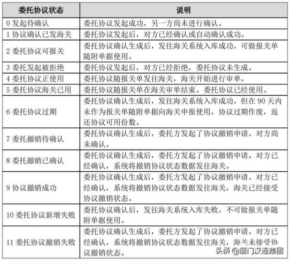
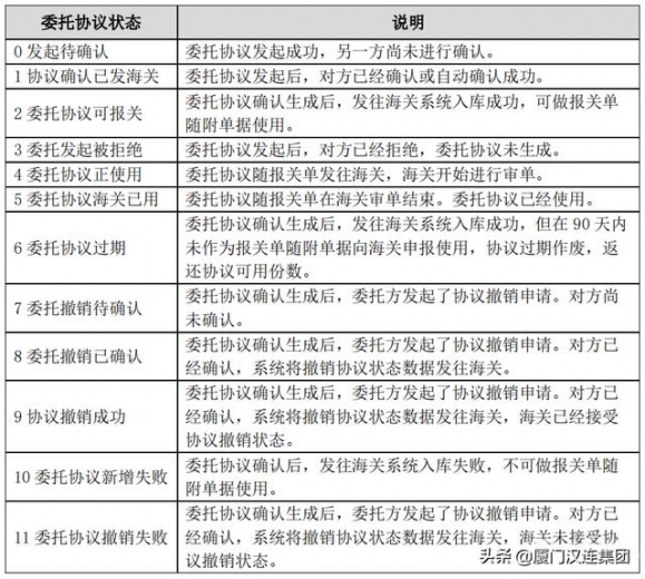
附委托协议各类状态含义:

相关代理报关委托操作图文指引来了-11.jpg

来源:关务小二
*滑块验证:
您需要登录后才可以回帖 登录 | 注册

本版积分规则

关闭

站长推荐上一条 /2 下一条

QQ|Archiver|手机版|小黑屋|外贸精英网 ( 京ICP备19046145号 )

GMT+8, 2025-10-18 05:07

Powered by Discuz! X3.5 Licensed

Copyright © 2001-2025 Tencent Cloud.

快速回复 返回顶部 返回列表