海关AEO认证全流程服务,100%通过

 找回密码
 注册

QQ登录

只需一步,快速开始

手机号码,快捷登录

手机号码,快捷登录

在线
客服

在线客服服务时间: 9:00-24:00

选择下列客服马上在线沟通:

快速
发帖

客服
热线

010-62010715
7*24小时客服服务热线

关注
微信

关务资讯公众号
顶部
海关AEO认证申请全攻略2022年预归类师考试秘籍中国船务课程视频2020年关务水平测试培训
申请进出口商品预归类视频!AEO认证政策解读商品归类在线解答海关AEO认证,100%通过
AEO认证服务网北京岸谷关务官网预归类服务-归类师权威操作预归类考试网
查看: 1840|回复: 0

青岛海关发布2017年第2号公告

[复制链接]
发表于 2021-11-4 17:02:39 | 显示全部楼层 |阅读模式
中华人民共和国青岛海关
$ X, X) |. D) K- P5 n; w) e! l
, V( A7 G; d9 D6 \& q4 X" I( g公    告3 Z9 M. M7 y8 I7 Y
! `+ h$ `* q+ I3 s1 {
2017年  第2号, k% x5 r$ ~3 o* u) n
, W$ P: r" ?9 J9 H4 t' L
根据关区汇总征税工作实际,现决定废止2014年9月19日起施行的《中华人民共和国青岛海关公告2014年第10号》。上述文件自本公告发布之日起停止执行。
7 \9 M1 Q2 N& [6 t" F( U& H
& }* g" D, o3 M7 O. m' B, ~" I特此公告。
5 T7 ^/ U6 e# g' T5 r  U
. @2 N" G: b% t/ e$ D青岛海关- H2 Y/ U+ M- P
, l% |( ^: B9 P
2017年2月16日
; t4 I& E+ G5 ]4 h# x& a; _3 z% J( f+ a+ \- p3 s/ o
废止
6 ~0 I! I9 ?2 s  k0 f3 I* T# J6 X6 r* L. e4 C& y. J6 N: B- r2 K
公告+ Q& e: M# I( z
8 g- O! I. Q. F. ^
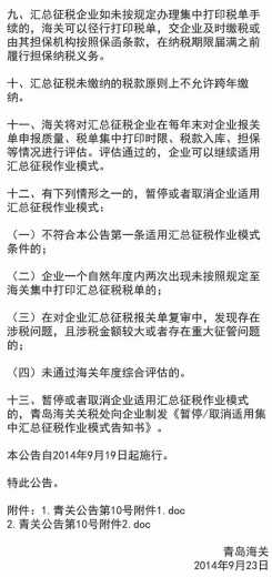
《青岛海关关于海关特殊监管区域集中汇总征税的公告》  u, j8 r( z4 a6 x/ F: f, {8 y
, [% q7 s6 n+ H' B0 a* Q
青岛海关发布2017年第2号公告w2.jpg
6 D1 ^1 Z/ n  z' U( b6 v- w% C* D
4 m. [) ~) h4 ^/ {# a 青岛海关发布2017年第2号公告w3.jpg
1 l3 d( d2 ]0 r& ~: q( D; u9 d; u0 Q; A( u$ g2 y
青岛海关发布2017年第2号公告w4.jpg
# |% @4 f" F* ]0 g' W
+ T; E/ l/ _: g& L3 {" l                6 v1 S5 q$ y! C
原文作者:青岛海关12360热线
*滑块验证:
您需要登录后才可以回帖 登录 | 注册

本版积分规则

关闭

站长推荐上一条 /2 下一条

QQ|Archiver|手机版|小黑屋|外贸精英网 ( 京ICP备19046145号 )

GMT+8, 2025-10-9 09:31

Powered by Discuz! X3.5 Licensed

Copyright © 2001-2025 Tencent Cloud.

快速回复 返回顶部 返回列表