海关AEO认证全流程服务,100%通过

 找回密码
 注册

QQ登录

只需一步,快速开始

手机号码,快捷登录

手机号码,快捷登录

在线
客服

在线客服服务时间: 9:00-24:00

选择下列客服马上在线沟通:

快速
发帖

客服
热线

010-62010715
7*24小时客服服务热线

关注
微信

关务资讯公众号
顶部
海关AEO认证申请全攻略2022年预归类师考试秘籍中国船务课程视频2020年关务水平测试培训
申请进出口商品预归类视频!AEO认证政策解读商品归类在线解答海关AEO认证,100%通过
AEO认证服务网北京岸谷关务官网预归类服务-归类师权威操作预归类考试网
查看: 52428|回复: 0

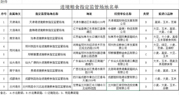
关于公布进境粮食指定监管场地名单的公告(海关总署公告2019年第81号)

[复制链接]
发表于 2023-7-8 08:22:35 | 显示全部楼层 |阅读模式
根据《中华人民共和国进出境动植物检疫法》及其实施条例、《进出境粮食检验检疫监督管理办法》等法律、行政法规、规章的规定,海关总署对部分进境粮食指定监管场地进行实地考核验收,现公布符合设置要求的进境粮食指定监管场地名单。
) t3 U4 H+ @0 w8 \2 f9 e
) z+ j9 a- e% H' E$ V% l海关总署在官方网站(www.customs.gov.cn)公布《进境粮食指定监管场地名单》,并实施动态管理。+ d) x2 H* h( o' X7 d3 X9 j

) x/ a3 m/ t3 d) L特此公告。
3 A7 w( c; C) f' @% h' W: ^, T# d( M% x& [$ _7 q" t
附件: 进境粮食指定监管场地名单.xls+ Q" G0 L$ R$ b0 d' @; _
& L3 R1 k$ Q( f( \2 d, b6 w
w1.jpg $ j4 e* p0 j+ @7 z
2 p1 H9 P/ {/ m0 C- v* n$ @
海关总署
0 c/ u- P% `8 r8 Q; K9 y$ b; }/ \7 f1 U
2019年5月8日1 w; a+ ?+ ]7 v9 _6 X% d
& e( z8 K+ l7 S  {" U' O
公告正文下载链接:# r% P5 n0 `0 c7 J: j
( B- h0 [2 I6 _8 D  o( i7 c" M- z
海关总署关于公布进境粮食指定监管场地名单的公告.doc% c: c, H3 p( `
3 f* k( p; d  N4 P, r8 _
海关总署关于公布进境粮食指定监管场地名单的公告.pdf/ g2 |, m. k) B& g) E$ s$ ~3 U! A, ?
% l6 K- t9 q( S8 F9 {
公告正文下载请点最下方阅读原文5 S- R  {9 ~4 I: y" H) u% }
7 I2 q' o' r6 H- r) d; \9 Z
来源:海关总署网站: L8 K! s7 A( l- f7 L& ]& p3 @

2 q- }1 p! @9 R3 d" w, q9 a4 B发布:代俊8 U- F3 Y5 W' n6 T& g2 Z/ Z

3 q# _# b; ^% D; N; q$ t投稿邮箱:nosubjects@qq.com
. W6 Z) U9 s, v; k8 |0 I; t6 y( H% A
w2.jpg
$ ~" i5 m. G/ y9 F3 `8 c1 w, B! K- M" C% u: ], l9 g5 I' `& ^
w3.jpg
*滑块验证:
您需要登录后才可以回帖 登录 | 注册

本版积分规则

关闭

站长推荐上一条 /2 下一条

QQ|Archiver|手机版|小黑屋|外贸精英网 ( 京ICP备19046145号 )

GMT+8, 2025-12-4 17:37

Powered by Discuz! X3.5 Licensed

Copyright © 2001-2025 Tencent Cloud.

快速回复 返回顶部 返回列表