海关AEO认证全流程服务,100%通过

 找回密码
 注册

QQ登录

只需一步,快速开始

手机号码,快捷登录

手机号码,快捷登录

在线
客服

在线客服服务时间: 9:00-24:00

选择下列客服马上在线沟通:

快速
发帖

客服
热线

010-62010715
7*24小时客服服务热线

关注
微信

关务资讯公众号
顶部
海关AEO认证申请全攻略2022年预归类师考试秘籍中国船务课程视频2020年关务水平测试培训
申请进出口商品预归类视频!AEO认证政策解读商品归类在线解答海关AEO认证,100%通过
AEO认证服务网北京岸谷关务官网预归类服务-归类师权威操作预归类考试网
查看: 38563|回复: 0

海关信用修复介绍 —上海海关“诚信兴商宣传月”活动系列宣传(四)

[复制链接]
发表于 2024-6-13 19:46:23 | 显示全部楼层 |阅读模式
w1.jpg

w2.jpg

海关信用修复介绍

上海海关

“诚信兴商宣传月”

活动系列宣传(四)

《中华人民共和国海关注册登记和备案企业信用管理办法》(海关总署令第251号)规定,“海关建立企业信用修复机制,依法对企业予以信用修复。”

企业申请信用修复

哪些企业可以申请信用修复?

未被列入严重失信主体名单的失信企业纠正失信行为,消除不良影响,并且符合条件的企业。

w3.jpg

w4.jpg

向谁提出信用修复申请?

符合条件的企业可以向所在地海关企管部门书面申请信用修复并提交相关证明材料。

《信用修复申请书》可在海关总署2021年第86号公告中下载。

w5.jpg



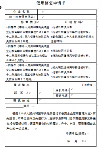
企业申请信用修复须满足什么条件?提交哪些证明材料?

(一)因构成走私行为被海关行政处罚被认定为失信企业满1年的,企业需提交行政处罚决定书和行政处罚履行完毕的证明材料;

(二)因非报关企业1年内违反海关的监管规定被海关行政处罚的次数超过上年度相关单证总票数千分之一且被海关行政处罚金额累计超过100万元的;报关企业1年内违反海关的监管规定被海关行政处罚的次数超过上年度相关单证总票数万分之五且被海关行政处罚金额累计超过30万元的;上年度相关单证票数无法计算的,1年内因违反海关的监管规定被海关行政处罚,非报关企业处罚金额累计超过100万元、报关企业处罚金额累计超过30万元被认定为失信企业满6个月的,企业需提交行政处罚决定书和行政处罚履行完毕的证明材料;

(三)因自缴纳期限届满之日起超过3个月仍未缴纳税款被认定为失信企业满3个月的,企业需提交相关税款缴纳完毕的证明材料;

(四)因自缴纳期限届满之日起超过6个月仍未缴纳罚款、没收的违法所得和追缴的走私货物、物品等值价款,并且超过1万元被认定为失信企业满3个月的,企业需提交行政处罚决定书和行政处罚履行完毕的证明材料;

(五)因抗拒、阻碍海关工作人员依法执行职务,被依法处罚的被认定为失信企业满1年的,企业需提交行政处罚决定书和配合海关工作人员执行职务的相关证明材料。



企业申请信用修复办理时间是多长?

经审核符合信用修复条件的,海关应当自收到企业信用修复申请之日起20日内作出准予信用修复的决定。

失信企业连续2年未发生失信情形的,海关主动对失信企业作出信用修复决定。被列入严重失信主体名单的失信企业连续2年未发生失信情形的,海关主动将其移出严重失信主体名单并通报相关部门。



上海海关依托数字化赋能,进行信用修复智慧监测,实施失信企业认定后和满足可修复时限前“双提示”制度,引导企业及时纠正失信行为、消除不良影响,提醒符合条件的企业及时提交信用修复申请,让失信企业“应修尽修”,充分发挥信用修复对失信企业的帮扶和关爱作用。

END

供稿单位:企业管理处

w9.jpg

w10.jpg
*滑块验证:
您需要登录后才可以回帖 登录 | 注册

本版积分规则

关闭

站长推荐上一条 /2 下一条

QQ|Archiver|手机版|小黑屋|外贸精英网 ( 京ICP备19046145号 )

GMT+8, 2026-3-21 09:10

Powered by Discuz! X3.5 Licensed

Copyright © 2001-2026 Tencent Cloud.

快速回复 返回顶部 返回列表